User Story Mapping Quiz
Figuur 1 toont een voorbeeld van een User Story Map. Beantwoord de volgende vragen:
Figuur 1: Een User Story Map van de Metropolis casus uit H2 van het boek Domain Storytelling
textusm code van bovenstaande user story map
user_activities: USER ACTIVITIES
user_tasks: USER TASKS
user_stories: USER STORIES
release1: BACKLOG
search seats get seating plan select from upcoming shows display alternatives to sold out shows display available seats lock available seats manually lock available seats automatically change locked seats sell tickets mark sold seats sell locked seats
Deze quiz helpt je toetsen of je de bron echt hebt bekeken/gelezen en begrepen. Zo niet: bekijk/lees de bron opnieuw. Gebruik deze quiz niet als 'gaming' voor de toets; de toetsvragen zijn inhoudelijk anders.
Wat is de doelgroep van een User Story Map vs UML diagrammen?
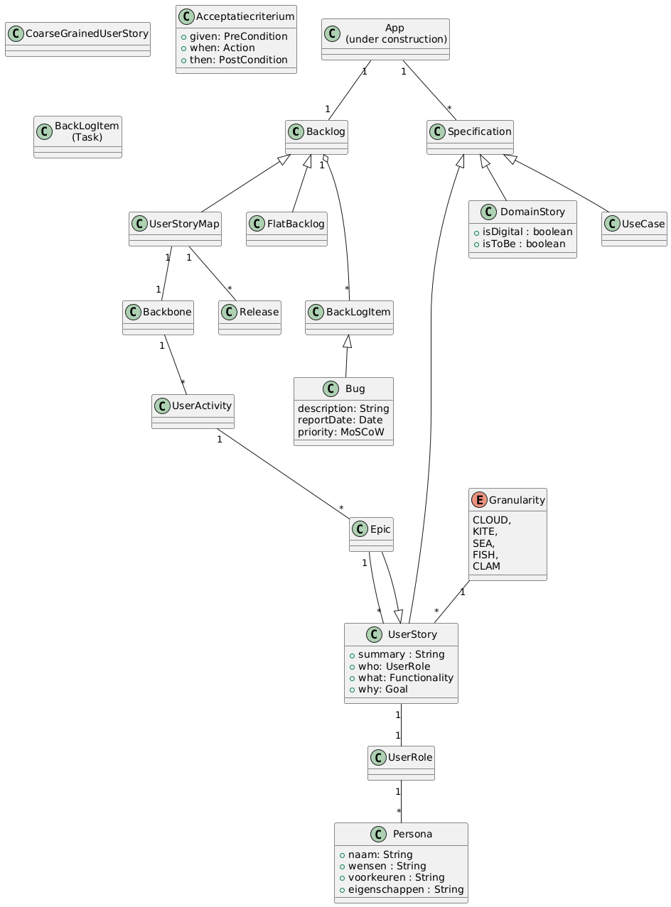
Figuur 2 toont een diagram rondom de 'concepten' uit een User Story Map.

Figuur 2: Model van een User Story Map
Deze quiz helpt je toetsen of je de bron echt hebt bekeken/gelezen en begrepen. Zo niet: bekijk/lees de bron opnieuw. Gebruik deze quiz niet als 'gaming' voor de toets; de toetsvragen zijn inhoudelijk anders.
Merk op dat je uit een abstract diagram als dit niet direct kunt afleiden wat een user story map is. Je hebt context nodig. Een user story map is een manier om user stories te organiseren en prioriteren.
Beide getoonde modellen heb je nodig, alleen ze dienen voor (gesprekken met) verschillende doelgroepen.